The first paper from the Resonate project has been published. The paper details a new ‘nature-based biopsychosocial resilience theory’ (NBRT), which describes the ways in which nature based solutions, including green social prescribing, can help individuals and communities cope better with climate change and other environmental, social or personal stressors by enhancing social-ecological resilience.
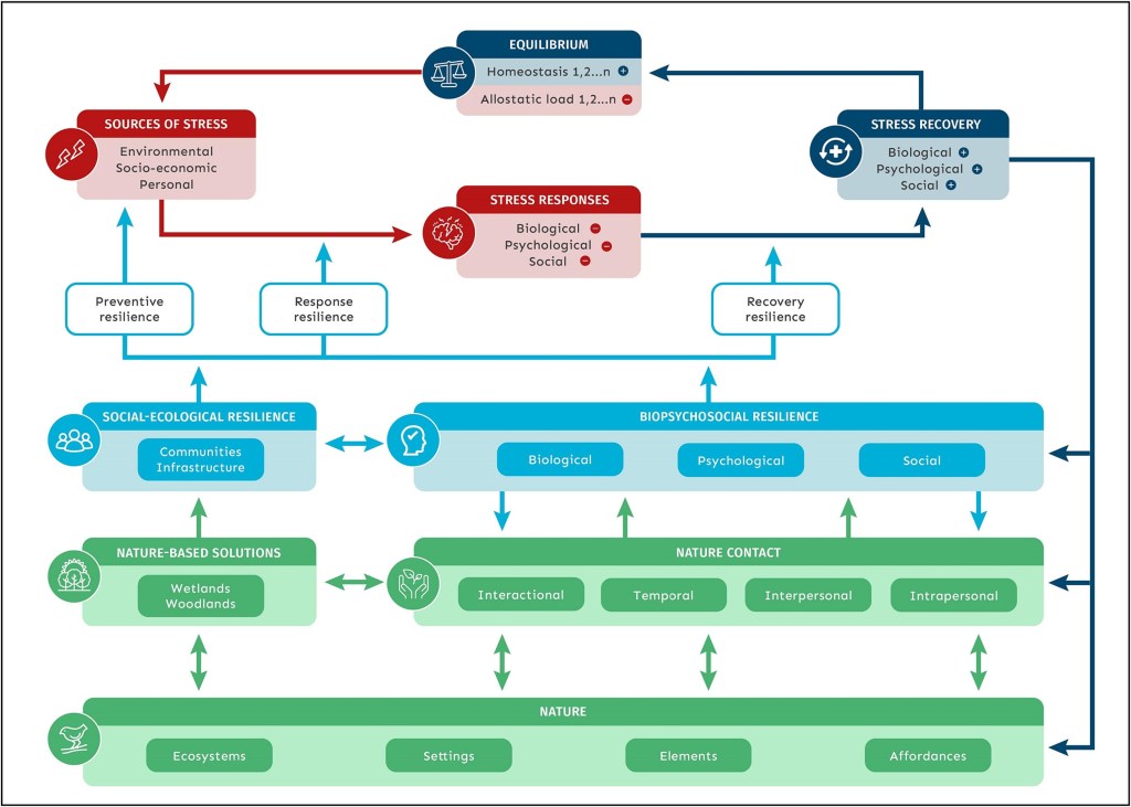
NBRT integrates three general perspectives on nature-health relations within a single framework by focusing on three phases of when resilience resources are deployed (i.e., prevention, response, recovery). The framework begins by suggesting that individual-level resilience can refer to both: a) a person’s set of adaptive resources; and b) the processes by which these resources are deployed. Drawing on existing nature-health perspectives, the paper then describes how nature contact can support individuals to build and maintain biological, psychological, and social (i.e. biopsychosocial) resilience-related resources. Together with nature-based social-ecological resilience, these biopsychosocial resilience resources can: i) reduce the risk of various stressors (preventive resilience); ii) enhance adaptive reactions to stressful circumstances (response resilience), and/or iii) facilitate more rapid and/or complete recovery from stress (recovery resilience).

Health promotion/disease prevention pyramid applied to nature-based interventions.
Evidence from experiential, experimental and epidemiological research highlights how nature contact can build and maintain the different resilience resources: (a) biological – by strengthening respiratory, immune, neurological, cardio-vascular, and musculoskeletal systems; (b) psychological – by promoting positive and reducing negative emotions, shifting the focus of and replenishing attentional resources, helping to establish more adaptive threat and coping appraisals and building self-esteem, new competencies and skills; and (c) social – through the benefits of shared experiences and aiding communication, support and cooperation.

Nature-based biopsychosocial resilience theory.
You can read more about the theory in a blog post on the Resonate project pages. The paper provides the critical theoretical foundation for the RESONATE project, it lays out a pathway for how we will evaluate the effectiveness of the different nature-based Case-Studies in terms of their ability to build both individual and community-level resilience.