Lewis and colleagues have published a new paper exploring the pathways between nature and health in Environment International.
The team’s main aim was to investigate the relative importance of multiple mediating pathways (air quality, physical activity, social contact, subjective well-being) through which exposure to, and contact with, different types of natural environment may benefit self-reported health in populations from 18 different counties or terrritories.
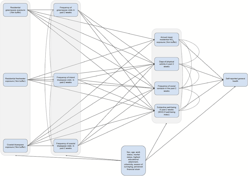
The different pathways the team explored (reproduced from https://doi.org/10.1016/j.envint.2023.108077)

The team used data from the BlueHealth International Survey, collected as part of the Horizon 2020 BlueHealth project (Grellier et al. 2017). The data relate to 14 European countries (Bulgaria, Czech Republic, Estonia, Finland, France, Germany, Greece, Italy, Ireland, Netherlands, Portugal, Spain, Sweden, and the United Kingdom) as well as four further countries or territories (Hong Kong [China], Queensland [Australia], California [USA], and Canada).
Across the 18 countries, they found that recreational visits to nature are a key driver linking access to green, inland blue, and coastal blue spaces, with general health. Pathways connecting physical activity, social contact, and subjective well-being with these recreational visits were strongly supported, but differed in strength with environment type and across sociodemographic groups.